护理动态
清单管理是指针对某项职能范围内的管理活动,分析流程,建立管理台账,并对流程内容进行细化、量化,形成清单,列出清晰明细的管理内容或控制要点,检查考核按清单执行。我院肝病六科将清单制管理创新应用于整个护理服务过程,保证患者安全,提升护理质量和工作效率,得到了医护患三方的满意和一致好评。
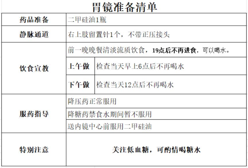
一、强化检查检验安全管理
通过使用清单制管理,保障检查检验工作的标准化和同质性。随着医学发展,磁共振、增强磁共振、增强CT、肝血流显像、无痛胃镜、肠镜检查等肝病相关辅助检查日益增多。以上检查准备复杂,风险较高,耗时较长,安全隐患大。为此,科室制定各项检查准备清单,确保患者检查前准备和检查后注意事项宣教的一致性,避免了工作人员个人和环境因素导致的不安全事件发生。


二、严格诊疗行为安全管理和日常安全管理
使用《重点人员筛查表》,保障病区诊疗和护理安全。由于护理工作的特殊性,为确保所有当班护士均知晓当天病区需要重点关注患者的情况,科室结合近年来患者住院风险点,制定重点人员筛查表。在每日晨间交班会上,由责任护士对本组患者进行风险筛查,强调重点患者的风险问题,并制定相对应的护理措施,从而引起所有护理人员重视。

三、畅通医、护、患三方沟通,确保医嘱畅通执行
使用清单制管理,做好医护患三方沟通,提升工作效率和质量。近年来,每一年的患者十大安全目标均提到加强有效沟通,这里不仅包括了医务人员之间的有效沟通,也涵盖了鼓励患者及其家属参与患者安全。特别是在特殊检查、化验、手术等安排方面,科室通过清单制管理模式,每日在科室微信群通知次日检查及化验的时间,确保医生、护士、医技部门和患者及家属收到的信息一致,只要在病区内,任何工作人员可以通过次日检查清单告知患者检查时间和注意事项,节省了时间,提升了工作效率和质量。

护理工作复杂而琐碎,护理人员在忙碌的工作中不可避免地存在遗忘,然而,每一项护理工作与患者的生命安全息息相关,关系重大,使用清单制管理,可以提高工作质量和效率,有效避免环境、人员的因素导致的遗忘,是患者健康安全的有效工具。






预约挂号
在线咨询
来院交通
专家出诊表




服务号:西安市第八医院
抖音号:西安市八院
订阅号:西安市八院

